Colegio Las Hayas

La educación representa una oportunidad en la cual es posible encausar la liberación del ser humano con autonomía sin separar la libertad de la responsabilidad de ser un ciudadano ejemplar
Libertad con responsabilidad

La educación representa una oportunidad en la cual es posible encausar la liberación del ser humano con autonomía sin separar la libertad de la responsabilidad de ser un ciudadano ejemplar

Independencia con solidaridad

Durante el proceso de educación es necesario involucrar independencia y solidaridad; enfocando en el estudiante una consciencia al desarrollo personal y como parte de la sociedad

Educación en el siglo XXI

Aprender a ser, aprender a pensar, aprender a conocer, aprender a hacer y aprender a convivir

Inteligencia colectiva

Aprendamos a conocernos para pensar juntos

Con la tecnología como medio

el pensamiento creativo se vé apoyado a través de modelos de simulación, enfatizando que los algoritmos y la programación proporcionan durante el modelado : técnicas, habilidades y hábitos que dan orden y lógica para obtener un buen desarrollo que lleva a resolver problemas

16 mar 2013

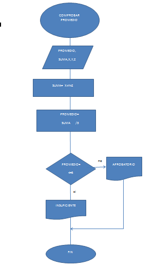
Sumatoria- Diagrama de Flujo


8 mar 2013

diagramas de flujo - Selectiva doble


Autor : Ximena Quezada